MEDIA & EVENTS
umadt participates in Sambutan Hari Kanser Sedunia 2026
February 27, 2026
UMADT participated in Sambutan Hari Kanser Sedunia 2026 on 4 February 2026 at Wisma DBP, Kuala Lumpur. UMADT’s information booth highlighted ongoing investigator-led clinical trials ...
Universiti Malaya Affordable Diagnostics & Therapeutics (UMADT)
February 27, 2026
Nearly half of the world’s population still lacks access to basic diagnostic tests, while life saving cancer treatments remain unaffordable for many. In her article, ...
South-South Diagnostic Alliance 2025 Impact Report
February 5, 2026
This Impact Report documents a year-long effort to examine why access to effective dengue diagnostics remains limited in endemic countries, despite the availability of scientific ...
IA-DATA Updates Minister of Health Malaysia on 2025 Research Priorities
December 17, 2025
IA-DATA provided a progress update to the Minister of Health Malaysia on 2025 exemplar projects, aligned with national health reforms and focused on equitable access ...
Building Partnerships for The Global Health Network Malaysia
December 12, 2025
The International Affordable Diagnostics & Therapeutics Alliance (IA-DATA) continues to strengthen its collaborative footprint in Malaysia through ongoing discussions to support the establishment of The ...
Drug Repurposing Roundtable Featured in The Star
November 28, 2025
A recent article published by The Star has highlighted the outcomes and significance of the Drug Repurposing Roundtable held in October, showcasing Malaysia’s growing leadership ...
UK–Malaysia Healthcare Trade Mission Session At Universiti Malaya
November 26, 2025
UMADT was pleased to participate in a session held as part of the Healthcare Trade Mission to Malaysia, led by the UK in Malaysia (British ...
UMADT Strengthens Diagnostic and Innovation Capacity at City St George’s, University of London
November 11, 2025
As part of its ongoing international collaborations, Universiti Malaya Affordable Diagnostics and Therapeutics (UMADT) undertook a visit to its collaborator, City St George’s, University of ...
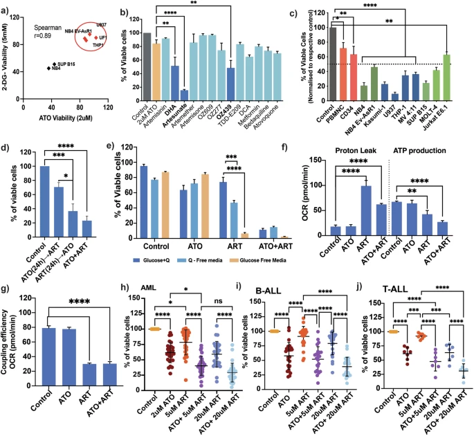
A novel strategy to target metabolic dependencies in acute myeloid leukemia
November 11, 2025
Dr Nithya Balasundaram and Prof Vikram Mathews and their team from Christian Medical College, Vellore published in Nature’s Cell Death & Disease that introduces a ...
South-South Diagnostic Alliance Welcomes Mediven as Industry Partner Through MoU
November 6, 2025
This MoU officially establishes Mediven as an industry partner of the SSDxA, strengthening the Alliance’s growing ecosystem of collaborators.
UMADT and IA-DATA Visit Global Access Dx to Strengthen Affordable Diagnostic Innovation
November 4, 2025
UMADT and IA-DATA teams recently visited Global Access Dx (GADx) in Bedford, United Kingdom, as part of ongoing international engagements to advance affordable diagnostic innovation.
NeoART Clinical Trials Patient Advocacy Outreach On Social Media
November 3, 2025
The NeoART research team are pleased to share the launch of a new patient advocacy–focused social media update for the NeoART-M trial and NeoART-CIN, featuring ...
Malaysia Advances Drug Repurposing for Cancer and Rare Diseases Through Multi Stakeholder Roundtable
October 19, 2025
A national roundtable on Drug Repurposing was held this week in Kuala Lumpur, bringing together patient advocates, clinicians, researchers, regulators, and industry leaders to strengthen ...
Global South Roundtable on Affordable CAR-T Cell Therapy in Malaysia
October 15, 2025
IA-DATA convened a Global South health systems roundtable on Empowering Affordable Access to CAR-T Cell Therapy in Malaysia for Cancer and Rare Diseases.
Lateral Flow Assay (LFA) Workshop: Building Practical Diagnostic Capacity
October 8, 2025
UMADT in collaboration with City St George's, University of London, Mediven, Vietnamese-German Center for Medical Research delivered a two-day Lateral Flow Assay (LFA) Workshop aimed at strengthening regional ...
14th Sarawak Research Day Conference (SRD2025)
October 3, 2025
The UM Affordable Diagnostics & Therapeutics (UMADT) team participated in the 14th Sarawak Research Day Conference (SRD2025), held under the theme “Innovate, Translate & Elevate: Advancing ...
South-South Diagnostic Alliance Signs MOU with Biogenes Technologies as First Industry Partner
July 23, 2025
The agreement underscores a shared commitment to shaping a new economic framework that supports businesses innovating diagnostic solutions ...
UMADT Meeting with the ARDENT-GS Consortium
May 23, 2025
The meeting brought together an interdisciplinary team of researchers, clinicians, and advocates...
UMADT Advances Regional Pandemic Preparedness Through Collaborative Diagnostics Workshop
May 21, 2025
The workshop brought together key stakeholders from across the research, clinical, and diagnostic innovation ecosystem...
Developing Countries Can Lead in Medical Innovation
April 23, 2025
Hepatitis C treatment is no longer prohibitively expensive in the Global South...
UNU-IIGH Symposium: Strengthening Global Health Governance
April 22, 2025
The UM-ADT team participated in the United Nations University International Institute for Global Health (UNU-IIGH) ...
UM-ADT Networking to London School of Hygiene and Tropical Medicine, Wellcome Trust, Pandemic Science Institute and The Global Health Network, University of Oxford
April 15, 2025
The UM-ADT team was privileged to participate in a number of meetings in the United Kingdom with Director-General of Health Malaysia, Datuk Dr Muhammad Radzi...
Visit by Malaysian Ministry of Health to City-St George’s University of London
April 14, 2025
UM-ADT was delighted to participate in a high level visit by the Malaysian Ministry of Health...
Empowering Endemic Countries in the Global South to Lead Clinical Research
April 14, 2025
IA-DATA was proud to co-organise an impactful evening with Malaysia’s Director General of Health ...
UM and Vietnam-German Center for Medical Research (VG-CARE) Stakeholder Meeting
March 20, 2025
The UMADT recently hosted its first in-person stakeholder meeting with VG-CARE...
UM-Affordable Diagnostics and Therapeutics Research Group Launch
March 17, 2025
The Universiti Malaya Affordable Diagnostics and Therapeutics (UM-ADT) initiative was launched in March 2025 ...
Common Action Forum 2024
December 2, 2024
International Affordable Diagnostics and Therapeutics team members were delighted to participate...
Transforming Healthcare in Southeast Asia
August 2, 2024
The COVID-19 pandemic has underscored the need to invest in research ...
Workshop on Advancing Access to Diagnostics and Therapeutics in Southeast Asia
July 1, 2024
Members of the International Affordable Diagnostics and Therapeutics Alliance (IA-DATA) ...




























